
高新動態
熱門文章
最新發布
2021年廣東中高考大改革!4+4、3+1+2……這意味著什么?
2020-08-13
來源:高新教育集團
編輯:易子
隨著今年中高考落下帷幕
這也預示新中考和新高考
將于明年開始在廣東省及部分地市試行
新中考和新高考具體會進行哪些調整呢?
參加2021年中考和高考的廣東省學生
會有哪些影響呢?
這也預示新中考和新高考
將于明年開始在廣東省及部分地市試行
新中考和新高考具體會進行哪些調整呢?
參加2021年中考和高考的廣東省學生
會有哪些影響呢?
1、2021新高考
修訂后的高考政策與以往相比,有哪些新變化?高新君來給大家做一個簡單介紹。
來源:廣東省教育考試院
據了解,2020年廣東省開始實行“3+1+2”新高考政策,文理不分科。
今年高三學生是廣東“新高考”首屆考生,這一屆考生不再分文理科,考試采取3+1+2模式,高考總成績仍為750分,其中“3”和“1”直接采用卷面分,共550分;“2”實行等級賦分,各100分,起點賦分30分,劃分為A、B、C、D、E共5個等級。
“3+2”模式

“1”即是在歷史、物理中二選一
“2”可以選擇政治、地理、化學、生物任意兩門(以等級計入總成績)
學生選擇考科目理論上的12種組合↓↓↓

同時,高校的投檔錄取模式也將發生較大變化。夏季高考招生按照“院校專業組”方式實行平行志愿投檔,一所院校有若干個院校專業組,每一個院校專業組由若干個專業組成,同一個院校專業組內所有專業的選考科目要求相同,志愿填報及投檔以“院校專業組”為單位。
例如,如果A大學20個招生專業分成了5個院校專業組,不同專業組的選考科目不同,錄取時,A大學就有5個分數線,不像現在1個院校只有1個分數線。“院校專業組”意味著考生可以按照自己的興趣特長,優先從專業角度選擇高校并填報志愿。
考生在自己可以選擇考試科目的情況下,一定要選自己的優勢學科,有偏科的學生是可以考慮選擇更擅長的科目,同時,新高考改革知識體系并未改變,復讀生可綜合考慮成績情況,選擇自己的優勢科目,或者仍選原來的科目(往年的文、理科)。
2、2021新中考
根據2018年廣州市教育局網站公布的《關于進一步深化高中階段學校考試招生制度改革的實施意見》,2021年—2023年中考將發生大的改革,“全面開考”,實行新的學業水平考試制度、新的學生綜合素質評價辦法和新的招生錄取機制。
新學業水平考試制度
改革后,考生將面臨“全科開考”,初中學業水平考試科目涵蓋國家《義務教育課程設置實驗方案》(7~9年級)規定的全部科目,包括語文、數學、英語(含英語聽說)、道德與法治、歷史、地理、物理、化學、生物、體育與健康、音樂、美術、信息技術等科目。

初中學業水平考試科目分為錄取計分科目和錄取參考科目,其中錄取計分科目的考試由市統一封閉式命題并組織實施,錄取參考科目的考試由市統一命題,并組織各區具體實施。
①錄取計分科目

錄取計分采用“4+4”模式,即語文、數學、英語、體育與健康,道德與法治、歷史、物理、化學,滿分為810分。
主要改革內容:
①語數英三科的總分都由原來的150分變成120分;
②道德與法治分值由100分降至90分,取消了開卷的內容,改為閉卷考試;
③物理和化學科目總分不變,但新增設了10分的實驗操作分數;
④道德與法治和歷史合考不合卷,物理和化學筆試合考考不合卷,兩科在同一時間段考試,先考一門收卷再考一門;
⑤體育與健康分值提高到70分,分為體育素質綜合評價和統一考試,體育素質綜合評價由各學校自行組織實施,統一考試具體方案由市另行制定。
※錄取計分科目總分仍保持810分。
2020中考分值圖與2021新中考圖對比

廣州市第六中學正高級教師、特級教師林偉洪對于道德與法治中考全閉卷這一個改革表示,此舉符合國家中考改革精神,銜接高考綜合改革,適應學生的后續性學習要求。他表示,學生要努力克服“開卷就是抄書”“閉卷就是背書”的錯誤認識,要注重思維能力、表達能力、知識遷移能力的培養,要樹立正確的價值觀念。
②錄取參考科目
錄取參考科目包括地理、生物、音樂、美術、信息技術共5科。各錄取參考科目成績評定由高到低分為A、B、C、D、E五個等級,各等級人數按在全市考生總人數所占比例分別劃分為:A(25%)、B(35%)、C(25%)、D(10%)、E(5%)。
其中地理實行閉卷筆試,生物實行閉卷筆試和實驗操作考試,音樂、美術和信息技術3個科目實行現場操作考試。
原則上,生物(含實驗操作)和地理2個科目考試,安排在八年級下學期結束前進行;語文、數學、英語、道德與法治、歷史、物理和化學7個科目考試,安排在九年級下學期進行。具體各科目考試時間由市統一安排。
新增綜合素質評價


◆被普通高中錄取的考生,錄取參考科目成績均須達到D級及以上;
◆被示范性普通高中(包括國家級示范性普通高中學校和市示范性普通高中學校,以下同)錄取的考生,錄取參考科目成績均須達到C級及以上。
改革后,學生綜合素質評價將會作為高中階段學校錄取的依據或參考,主要內容包括學生的思想品德、學業水平、身心健康、藝術素養和社會實踐等5個方面。
綜合素質評價作為學校在自主招生和名額分配招生時的重要參考。
綜合素質評價體系由市制定,由各區和初中學校組織實施,主要采取寫實記錄、評語評價和重要觀測點計分等形式,并根據學生綜合素質發展的個體水平和相對差異分別賦予不同的等級。
7月20日,廣州市教育局發布的《廣州市教育局關于穩步推進廣州市初中學生綜合素質評價工作的意見》中對2019年6月市教育局出臺《廣州市教育局關于印發廣州市初中學生綜合素質評價實施辦法(試行)的通知》(穗教基教一〔2019〕71號)(以下簡稱《實施辦法》)提出建議。
一、優化評價方式和評價程序
將重要觀測點計分評價調整為重要觀測點評價,不再計分、不再分等級,在評價程序的公示確認環節不需對重要觀測點計分進行公示
二、簡化填報過程
凡是學校組織開展的教育教學活動,由學校直接認定,不需要提供佐證材料。學生需填寫自主參加的活動,并提供佐證材料,減輕學生和學校填報負擔
新招生錄取機制
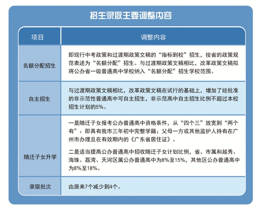
招生錄取方面,主要調整內容有四項:一是名額分配招生的學校范圍變大,二是自主招生,三是擴大普通高中招收隨遷子女的比例,四是簡化了錄取批次。

“名額分配”即原來的“指標到校”。改革后,名額分配的招生學校是公辦的示范性普通高中學校和省一級普通高中學校,名額分配的比例是不低于50%的招生計劃。
◆省市屬公辦示范性普通高中學校和省一級普通高中學校名額分配計劃分配范圍為全市范圍內初中學校(不含特殊教育學校,下同);
◆區屬公辦示范性普通高中學校和省一級普通高中學校名額分配計劃分配范圍為本轄區內的初中學校;
◆成立教育集團的示范性普通高中的名額分配招生計劃應適當向集團內農村初中和薄弱初中傾斜。
招生學校進一步擴大,2016-2018年是國家級示范高中,2019-2020擴大為所有公辦示范高中,改革后將再次擴大為公辦的示范性普通高中和省一級普通高中。分配比例增加,2016-2018年是30%,2019-2020年是50%,2021-2023年是不低于50%的招生計劃。
2020年2月6日發布的《廣東省教育廳關于進一步規范普通中小學招生入學工作的指導意見》,“從2020年入學的初中一年級新生起,普通高中學校名額分配招生一律不得設‘限制性’分數線。” 2016-2020年招生學校都有一個錄取的最低控制分數線,使得往年學校在“指標生”招生時存在“流標率”。所以《指導意見》規定的“不設限制性分數線”意味著沒有最低錄取分數線,名額分配的錄取率會大大提高。
02 部分非示范性普通高中可自主招生
改革后,經批準的普通高中學校可自主招生,省市屬學校面向全市自主招生,區屬學校面向本區自主招生。
◆非示范性普通高中自主招生比例不超過學校招生計劃的5%;
◆示范性普通高中自主招生比例不超過學校招生計劃的10%;
◆成立教育集團的示范性普通高中可在規定的自主招生比例內安排一定比例的計劃用于自主招收集團內初中學校學生。
自主招生對象為具有學科特長或創新潛質的優秀初中應屆畢業生,體育、藝術特長生招生在自主招生范圍內安排。
03 普通高中招收隨遷子女比例擴大
具有廣州市初中學籍的非廣州市戶籍畢業生,可報考我市民辦普通高中、中等職業學校。
具有廣州市三年初中完整學籍、父母一方或其他監護人持有在廣州市辦理且在有效期內的《廣東省居住證》的非廣州市戶籍初中畢業生,可報考我市公、民辦普通高中和中等職業學校。具體報考條件和實施辦法由市招考辦制定。
◆省、市屬和越秀、海珠、荔灣、天河區屬公辦普通高中招收非政策性照顧的非廣州市戶籍初中畢業生的計劃為該校當年招生計劃的8%至15%;
◆白云、黃埔、番禺、花都、南沙、從化、增城區屬公辦普通高中招收非政策性照顧的非廣州市戶籍初中畢業生的計劃為該校當年招生計劃的8%至18%;
◆區屬公辦普通高中的具體比例由各區根據實際情況確定;
◆省市屬公辦普通高中的具體比例由學校自行確定。
04 普通高中招生批次減少
改革后簡化了錄取批次,招生錄取批次從7個減至4個。
第一批次:普通高中學校自主招生計劃;外語、藝術類普通高中招生計劃;中高職貫通培養五年一貫制試點招生計劃;中高職貫通培養三二分段試點招生計劃;中職本科貫通招生計劃;中等職業學校(含技工學校,下同)省級及以上重點特色專業招生計劃。
第二批次:公辦的示范性普通高中學校和省一級普通高中學校名額分配計劃。
第三批次:示范性普通高中學校其他招生計劃;引入國家、省、市優質教育資源新建的普通高中學校,經市教育局批準的部分招生計劃。
第四批次:非示范性普通高中學校其他招生計劃、中等職業學校其他招生計劃。
END
文章來源 | 綜合自教育部官方網站、人教社
廣東省教育廳、廣州升學幫
整合排版 | 植詩韻
文章審核 | 侯麗萍、劉廣球

廣州高新教育集團微信訂閱號
020-36865992
地址:廣州市花都區芙蓉大道旗嶺段新花路6號
郵箱: