
高新動態
熱門文章
最新發布
去高新升學部上學還能領取萬元獎學金?你讀書花錢,我讀書掙錢!
2020-08-13
來源:高新升學部
編輯:易子
今年
一個叫夏夢的女孩火了

這一切皆因
一張非常耀眼的藝考成績單
↓↓↓
上海戲劇學院表演專業全國第一名
北京電影學院表演專業全國第一名
傳媒大學表演專業女生全國第一名
中央戲劇學院表演專業全國第五名
如此優異的成績
被網友們稱為新一代“藝考之神”
一直以來
傳媒藝考都是考生進大學的
另一條終南捷徑

廣州高新教育集團
聯合華南第一官媒——廣州日報·粵傳媒
成立“高新·廣州日報附屬傳媒高中課程中心”
為學生開辟進入名校就讀的新途徑
學生憑借傳媒藝術特長
通過普通高考
可以較低的文化課分數考取全國名校
入讀高新升學部
在讀書的同時
還可以領取萬元獎學金
一個叫夏夢的女孩火了

這一切皆因
一張非常耀眼的藝考成績單
↓↓↓
上海戲劇學院表演專業全國第一名
北京電影學院表演專業全國第一名
傳媒大學表演專業女生全國第一名
中央戲劇學院表演專業全國第五名
如此優異的成績
被網友們稱為新一代“藝考之神”
一直以來
傳媒藝考都是考生進大學的
另一條終南捷徑

廣州高新教育集團
聯合華南第一官媒——廣州日報·粵傳媒
成立“高新·廣州日報附屬傳媒高中課程中心”
為學生開辟進入名校就讀的新途徑
學生憑借傳媒藝術特長
通過普通高考
可以較低的文化課分數考取全國名校
入讀高新升學部
在讀書的同時
還可以領取萬元獎學金
高新升學部特有的“廣報傳媒高中課程中心”是廣州市首家以“傳媒”為辦學特色的高中階段學校。

選擇高新升學部
給你提供多種升學選擇
一次準備,五種選擇
上不受限,下有保底
一次準備,五種選擇
參加“3+1+2”的全國普通高考
通過傳媒藝考升入傳媒類名校
參加“3+技能”全國高職高考
參加省教育考試院組織的“高職單招”
憑高級中級職業技能證高薪就業

高新升學部學生可以有五大選擇:本科、重點、985/211、出國研學、讀研讀博;向“大國工匠”“實業家”方向發展。

你有多大能耐
高新就給你多大舞臺!
創新人才培養模式
高新就給你多大舞臺!
創新人才培養模式
社會對人才的需求是多層次的,社會需要最多的是具有“一技之長”的專業性和技能型人才。人才個體具有多樣性,人才潛能具有無限性,人才價值具有多元性。

拓寬單一的高考升學道路
據網上公布數據,2020年廣東省報名參加普通高考的總人數是77.96萬人。根據考后公布的《一分一段統計表》,劃入本科批理科216937人、文科102427人;文理科劃入本科共319364人,文理科上本科人數占報考人數40.96%,其余雖然中考時高分上的普高,大多數只能上???。

(3+技能證書)高考,是高中同等學歷畢業生進入正規大學的一種終南捷徑,可報考廣東省內的所有高校,性質同樣是普通高等教育。廣東戶籍的畢業生或在讀學生,非廣東戶籍在讀學生,只要父母有一方在廣東繳納了三年社保并有廣東三年居住證即可報考。
一流的師資隊伍,優質的教育資源
一是按照普通高中要求,參照高品質學校標準選拔教師。
高新升學部面向全國,以優厚的待遇,按照衡川實驗、七中實驗標準,選拔師德高尚、敬業愛生、專業功底扎實、教學技藝精湛、教學成績突出、學習成績優異、有吃苦耐勞精神、有團隊協作精神的優秀教師,組建一支老中青結合的教師隊伍。

廣報傳媒附中(高新升學部)目前選聘教師,多有在大余衡水、成都七中、人大附中、高新一中等名校考察學習的經歷,或有在名校旗下學校工作的經歷;學科把關教師均長期在普通高中任教,所帶班所任教班級高考重本率高達80%、90%,本科率保持在95%以上。這些老師年富力強,有教育情懷,有經驗有激情,有朝氣有活力。
二是按照大余衡水、衡川實驗、七中實驗模式培養教師。
廣州高新教育集團旗下的“衡水教育研究院”,集聚了衡水、北京、上海、山西、四川等80多位專家學者,深入研究衡水教育的先進模式,整合衡水的優質教育資源,致力于為集團旗下學校開展教師招聘、師資培訓工作。

廣州高新教育集團旗下有自貢衡川實驗學校、大余衡水實驗學校等高品質K12學校。2020年5月,高新升學部與大余衡水實驗正式簽署合作協議,兩校強強聯手,師資隊伍共建、教學資源共享、共同打造廣報傳媒附中“高新升學部”。高新升學部·廣報傳媒附中將充分利用這些資源,服務于學校師資隊伍的建設與教育教學水平的提高。

所有學科骨干教師均被陸續派往高新教育集團旗下的“衡水模式”學校培訓學習,以汲取“優質名校”先進的教育理念與成功的管理模式。
三是用適合學生學業基礎的方式開展教育教學工作。
加強教學研究工作,狠抓教師教學過程管理、學生學習過程管理。比如作業評改檢查、建立學科“錯題集”檢查評比,抓小抓細抓實教學過程每一個環節,備課、講課、批改作業、輔導、檢測等,把簡單的事情重復做,把重復的事情創造性地做。不比聰明比勤奮,不比基礎比進步,建立多元發展性評價機制,讓每一個學生都有出彩的機會,在學習過程中都能找到自信,創設足以使人奮進的環境。

傳媒術科課程由廣州日報粵傳媒組建的專業師資團隊執教。該團隊擁有多年的傳媒術科教學經驗,所帶學生年均本科升學率逾90%(是廣東普通高考本科率的兩倍多),該團隊每年都有優秀學生考入中國傳媒大學、北京電影學院、中央戲劇學院、暨南大學、華南農業大學等知名高校,學生李秋曈更是摘取了2017年廣東高考傳媒藝術類的“狀元”。
因材施教,精細管理

我們堅信:
每個孩子都是種子,只不過每個人的花期不同。有的花,一開始就燦爛綻放;有的花,需要漫長的等待。心平氣和,淡泊流年;時光不語,靜待花開。
我們力行:
尊重每一位學生、關心每一位學生、培養每一位學生;嚴格要求,嚴格管理,嚴格訓練;力爭人人成才,不讓一個掉隊。
活動育人,快樂成長


學校每年春季有“趣味運動會”,冬季有“田徑運動會”,有校級籃球賽、足球賽,活動項目眾多,僅趣味運動就有“火車賽跑、花式跳繩、齊心協力、同舟共濟、袋鼠接力”等十余項個體集體參加的項目,師生參與面廣。

高新升學部管理團隊立足整個高中學段,對師生的教育教學活動進行總體規劃,分學年學期學月安排教育活動和學習活動。
有高一的“入學軍訓”,高二的“成才教育”,高三的“成人儀式”等大型德育活動;有各年段的“才藝之星評比”、“書法繪畫比賽”、中國成語大會、中國詩詞大會;有分年級的“歌詠比賽”、演講比賽、科創比賽、辯論比賽、課本劇展演、學科知識競賽。
有的活動年年舉行,有的活動間隔反復,新生入學提前告知,強調活動準備過程。把德育教育與學習活動貫穿到學習生活的全過程,以活動促進學習。在活動中學習知識,培養能力;在活動中自我教育,增長才干。
讓每個人都能參加到學習活動中來,都投身到活動準備過程中;讓優勢在過程中閃光,讓學生在活動中出彩;讓學生在活動中受到激勵,讓學生在活動中生長。
一流的辦學條件
貴族子弟的待遇
貴族子弟的待遇

足球場



圖書館

多媒體教室
多功能舞蹈室


教室
在生活管理上,高新升學部實行全寄宿制精細化封閉式管理,配有電子門禁,嚴格規范學生行為。

舒適六人間
課程計劃:
◆第一學年,復習初中教材+教學普高第一二學期教材,完成技能培訓領證;
◆第二學年,完成普高第三四五學期教材教學;
◆第三學年,教學普高第六學期教材, 傳媒藝考、高職單招及“3+技能高考”備考參考。
◆第四學年,為自愿參加高四學習的學生組建高四復讀班,準備參加普通高考及傳媒藝考,沖刺理想的最好的大學!
招生計劃及收費標準:


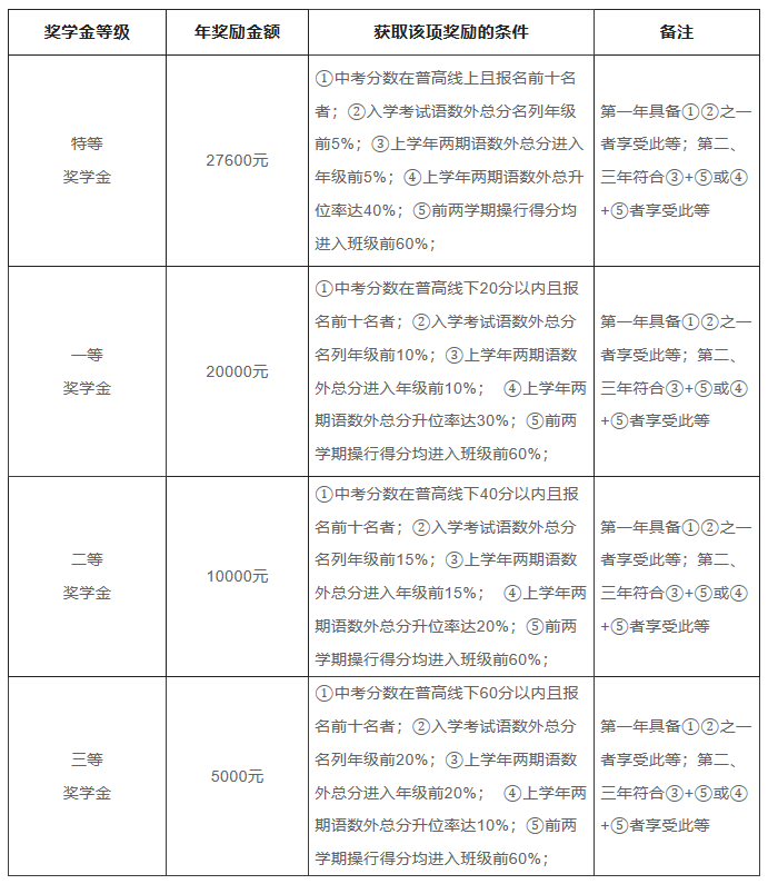
獎學金助學金政策:
(一)“在校獎學金”發放辦法

(二)“畢業獎學金”發放辦法

(三)助學金政策
家庭困難學生經本人申請,社區證明,學校酌情解決“貧困助學金”。
*特別約定:
1、同一個時間點,獎學金各項獎之間只能享受一項,就高不就低。
2、《獎學金發放辦法》及《助學金政策》解釋權在“高新教育集團及高新升學部(廣報傳媒附中)”。
耀眼師資 文化藝術花開兩朵
“高新·廣報附屬傳媒高中課程中心”
傳媒特色 高考升讀本科更容易
電話:020-86993836,86984488
報讀熱線:18144899191

掃碼搶占升學部學位
供稿 | 高新升學部
排版編輯 | 植詩韻
文章審核 | 侯麗萍、劉廣球

廣州高新教育集團微信訂閱號
020-36865992
地址:廣州市花都區芙蓉大道旗嶺段新花路6號
郵箱: